该校本学期返校复学原则上分三批次进行。返校班级为必须在校内开展实践教学的毕业班、本科班和2018级相关班级。
1.第一批返校学生为本科生和部分毕业班学生,返校报到时间为2020年5月20~21日。目前在省内居住的来华留学生,与第一批学生同步返校。
2.第二批返校学生为2018级下学期需要外出顶岗实习的学生,返校报到时间为2020年6月14~15日。
3.第三批返校学生为确需返校办理相关手续的毕业生,返校时间为2020年7月5日~10日。
4.具体返校学生和相关要求将由辅导员一对一通知到每位同学,未接到具体返校通知的同学请勿返校。
河南科技学院新科学院
学院以5月16日为起始时间,启动2020年春季学期学生分期分批、错时错峰返校复学工作。现将具体事宜通告如下:
一、5月16-17日首批返校复学的学生主要为有实验任务的毕业生。返校时间和有关要求由各系通知到每位学生。
二、其他批次返校的学生和时间安排,将由各系提前通知到学生。未接到返校复学通知的学生,请勿返校。
三、返校途中,请各位同学做好个人防护。有任何疑问或困难,请及时联系导师、辅导员。
濮阳职业技术学院
一、学生返校本着符合条件的学生自愿返校,不符合条件的学生严禁返校的原则,自5月20日起,分地区、分院部、分专业、分年级,分期分批错时错峰返校。
二、学生返校时间和要求,由各教学院(部)责任辅导员人对人通知到每位同学,未接到返校通知的同学一律不得返校。
三、返校途中尽量减少乘坐公共交通工具,有条件的可乘坐私家车返校。如必须乘坐公共交通工具,应全程佩戴口罩,尽量避免皮肤直接接触车上物品。请大家途中务必做好自我防护,有任何困难需要帮助,及时与辅导员联系。
四、疫情期间校园实行封闭管理,学生返校后,一律不得私自外出,特殊情况须严格履行外出请假手续。校外人员一律不得来校探访。
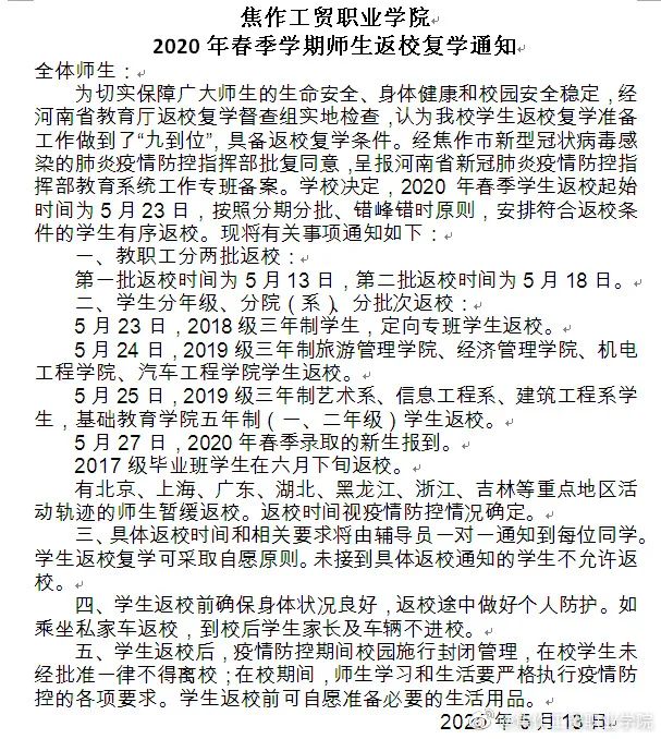
焦作工贸职业学院

