pp电子游戏平台网站
学院首页
教务处首页
机构设置
教务管理
教学建设
实践教学
质量监控
数据平台
评估工作
党建专栏
教务处简介
领导职责
教学运行科
专业建设科
师资管理科
教材管理科
学籍科
质量管理办公室
教学评估中心
通知公告
教务新闻
教务管理系统
学籍管理
考试管理
教学简报
专业建设
精品课程建设
质量工程项目
教学团队建设
师资培训
教材建设
网络视频教学
人才培养方案
教改项目
质量报告
课程思政
毕业设计
赛教融合平台
实习实训
教学检查
教学信息反馈
教学督导
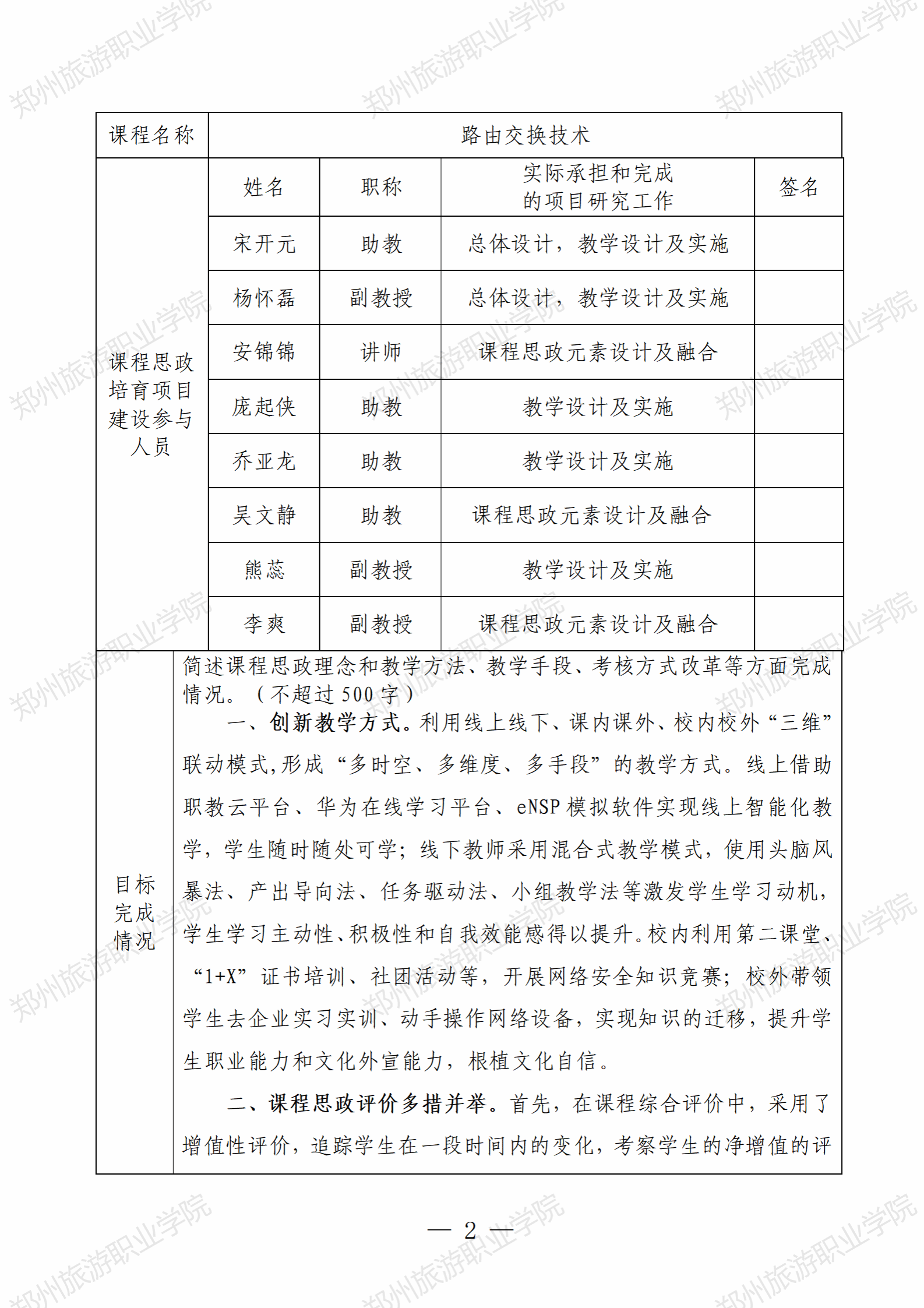
校级课程思政示范课程——《路由交换技术》结题报告展示
发布时间:2022-11-25 16:12:13 责任编辑:胡慧华 来源: 浏览次数:
上一条:
校级课程思政示范课程——《旅游沟通技巧》结题报告展示
下一条:
校级课程思政示范课程——《旅游公共关系》结题报告展示
pp电子游戏平台网站 Copyright©2017-2022 教务处 版权所有 技术支持:信息网络中心