为加强学校就业指导工作,近期,pp电子招生就业中心与马克思主义学院联合举办了“pp电子游戏平台网站第二届简历设计大赛”,130余名学生参与本次大赛,经过前后30天的培训和评选,共55名同学分获一、二、三等奖,其中一等奖12名,二等奖18名,三等奖25名。
此次大赛不仅是简历的比拼,更是一次自我探索和成长的旅程。参赛选手不仅是在设计一份简历,更是在绘制自己未来的职业发展蓝图。下面我们一起来领略一下部分优秀参赛选手和作品风采吧!
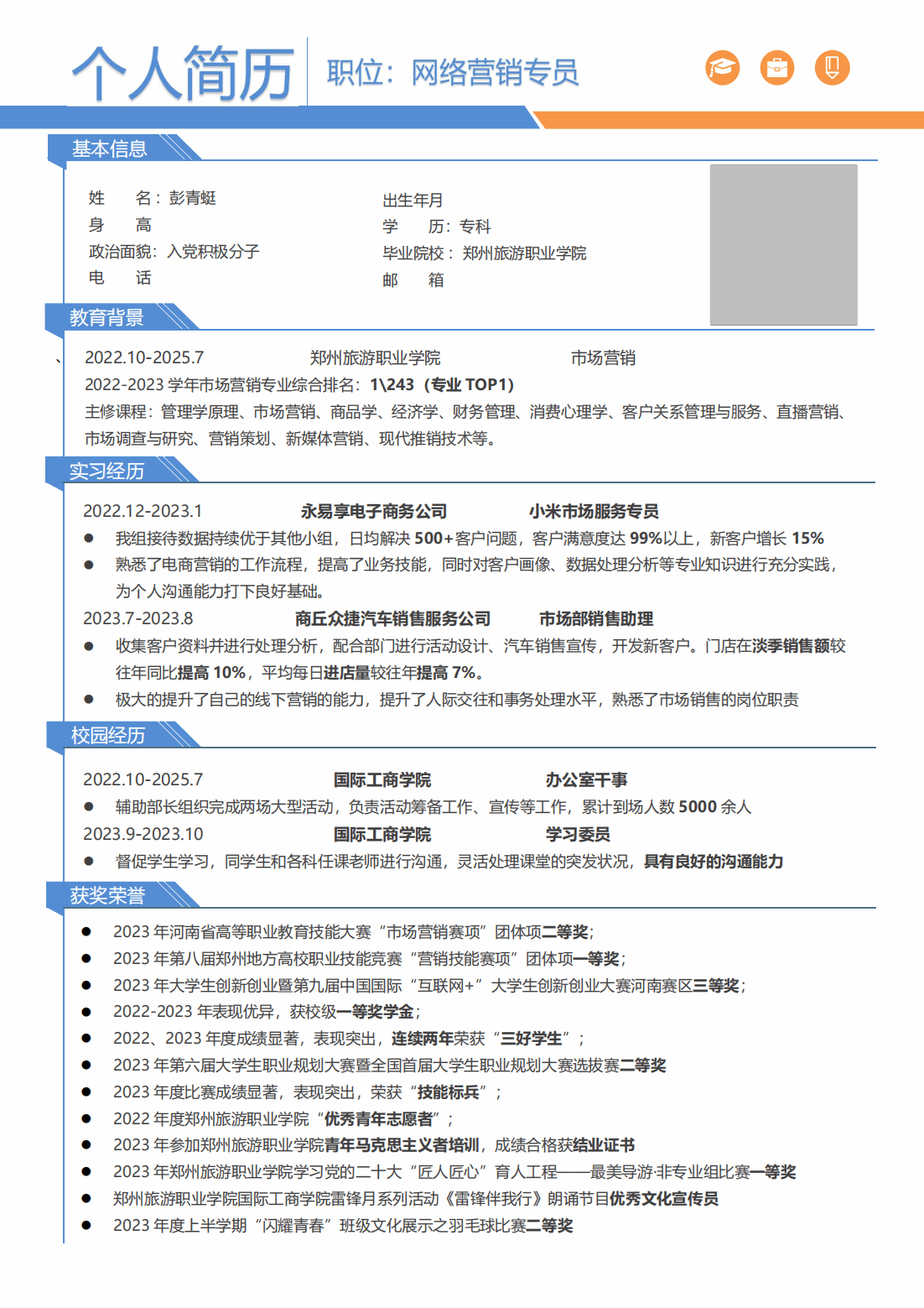
22级市场营销3班 彭青蜓 求职意向:网络营销专员

22级保税物流管理1班 程湘格 求职意向:物流网点储备主管

22级涉外酒店英语1班 杨思雨 求职意向:酒店前台

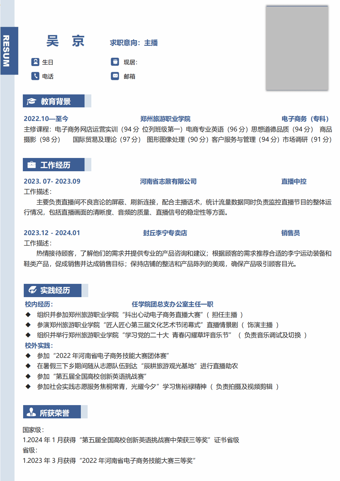
22级电子商务3班 吴京 求职意向:主播

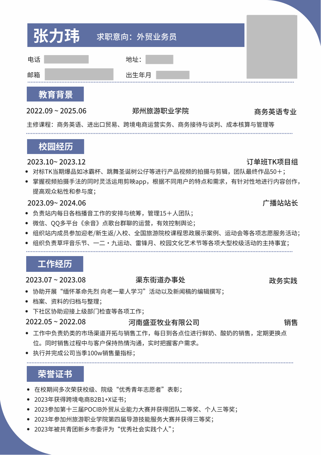
22级商务英语1班 张力玮 求职意向:外贸业务员

22级应用英语1班 韩婷 求职意向:保育员

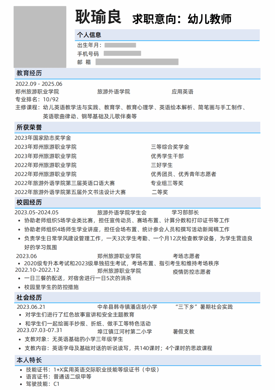
22级应用英语2班 耿瑜良 求职意向:幼儿教师

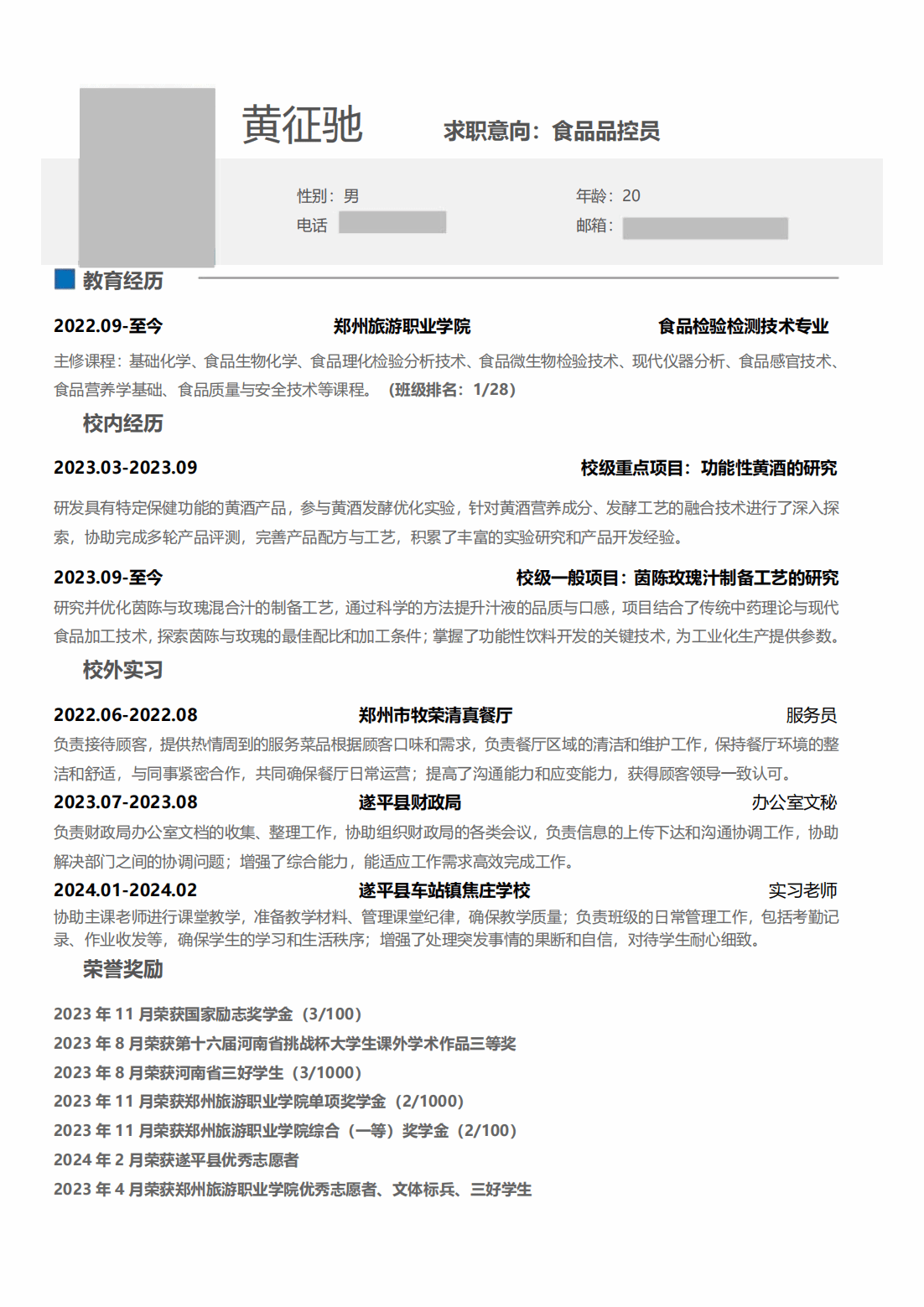
22级食品检验检测技术2班 黄征驰 求职意向:食品品控员

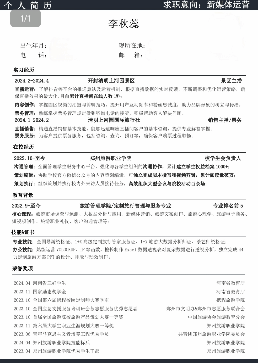
22级定制旅行班 李秋蕊 求职意向:新媒体运营

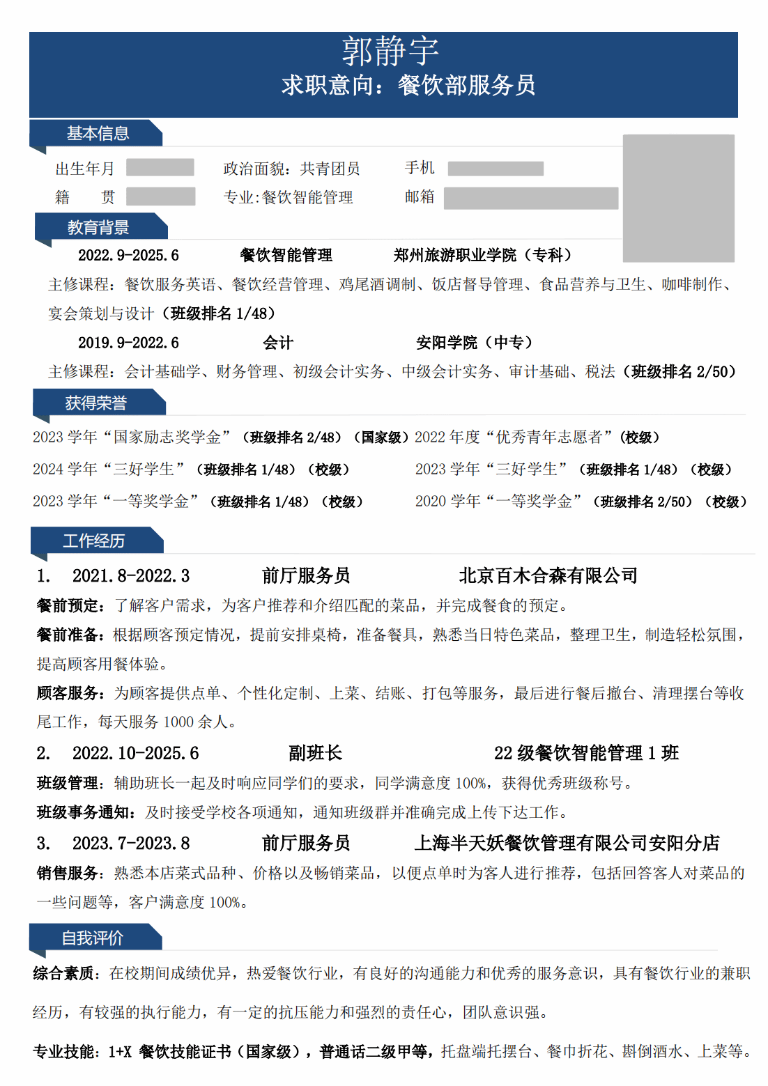
22级餐饮智能管理1班 郭静宇 求职意向:餐饮部服务员

22级餐饮智能管理1班 贾静仪 求职意向:餐饮部服务员

22级旅游日语1班 杜康佳 求职意向:旅游后勤

为确保赛事取得预期成效,职业发展与创新创业指导教研室精心策划了大赛方案,确定了“破‘简’而出,激‘历’未来”的赛事主题,采取“线上提交作品+线下辅导培训”的混合模式进行,开展了宣传动员、赛前培训、比赛、展示等方面的工作。
本次大赛既是就业指导实践教学改革的有力抓手,也是对就业指导实践平台的拓宽,清晰地呈现了学生们在简历设计方面的优势和不足,为学校今后就业指导工作的改进和优化提供了重要参考。同时,参赛选手们也在对比目标岗位要求的过程中,深入反思和发现了自身的差距与不足,从而更加明确了今后努力的方向,真正实现了“以赛促教、以赛促学、以赛促练”的目标。